

经国务院批准,国务院关税税则委员会决定对《国务院关税税则委员会关于对原产于美国500亿美元进口商品加征关税的公告》(税委会公告[2018]5号)中对美加征关税商品清单二的商品作适当调整后,自2018年8月23日12时01分起实施加征25%的关税。
根据有关部门、行业协会、企业的意见,为最大限度保护国内消费者和企业利益,对征税商品清单进行了适当调整,具体商品范围以《国务院关税税则委员会关于对原产于美国约160亿美元进口商品加征关税的公告》(税委会公告[2018]7号)为准。
其他事项仍按照税委会公告[2018]5号执行。
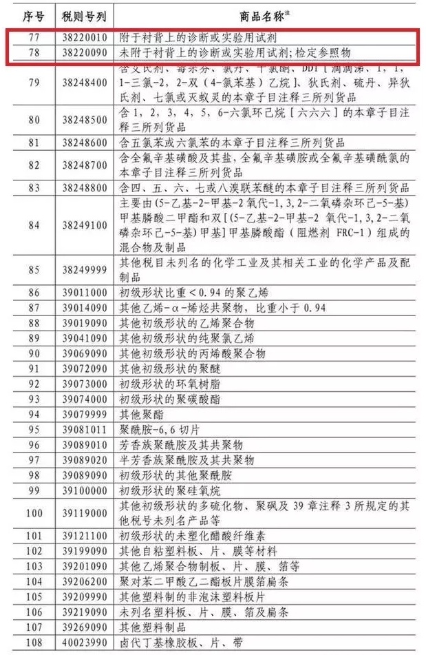
原来列入清单中与诊断试剂有关的产品税号38220010和38220090被删除,这也意味着ELISA试剂盒以及胶体金体外诊断试剂等生物试剂常归类的产品被调整出清单,这无疑对IVD行业是一个好消息!
6月16日公布的清单

调整好的清单

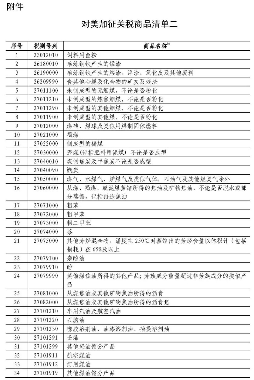
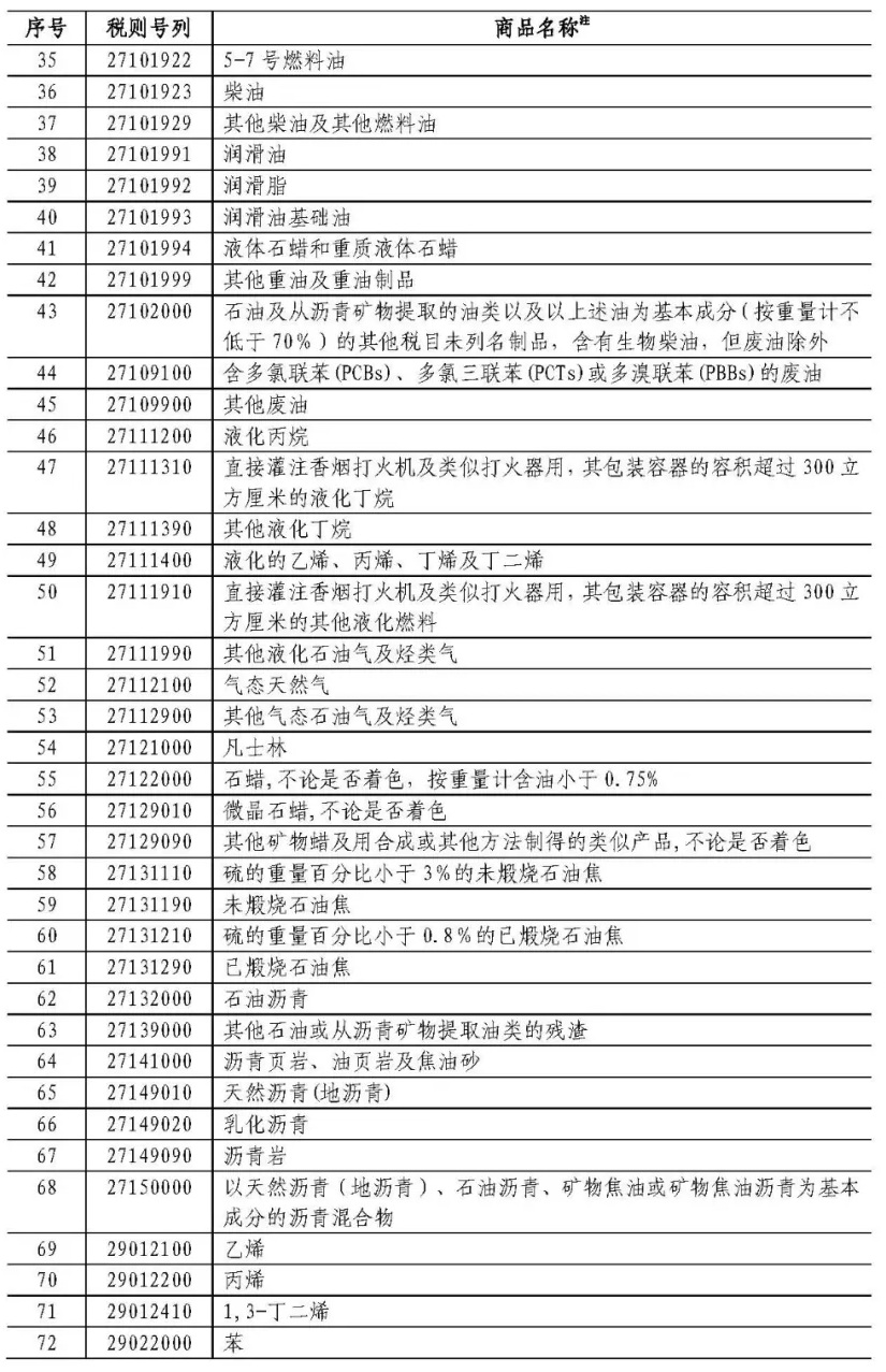
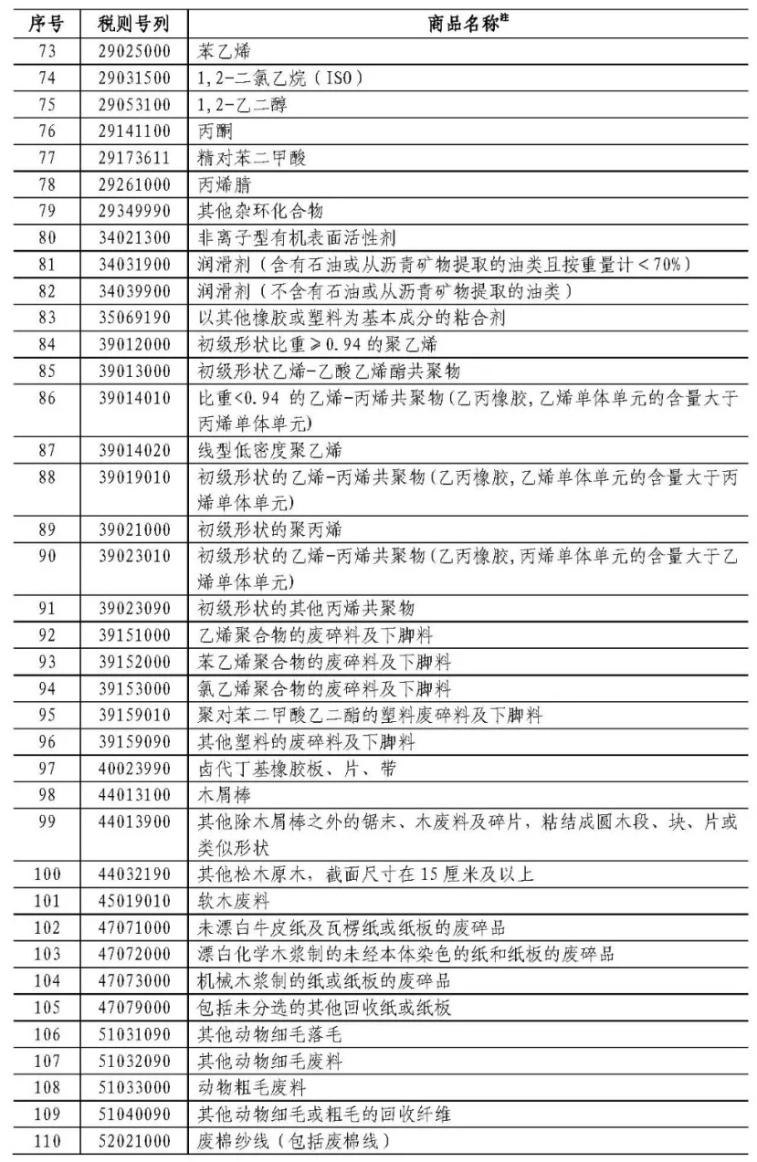
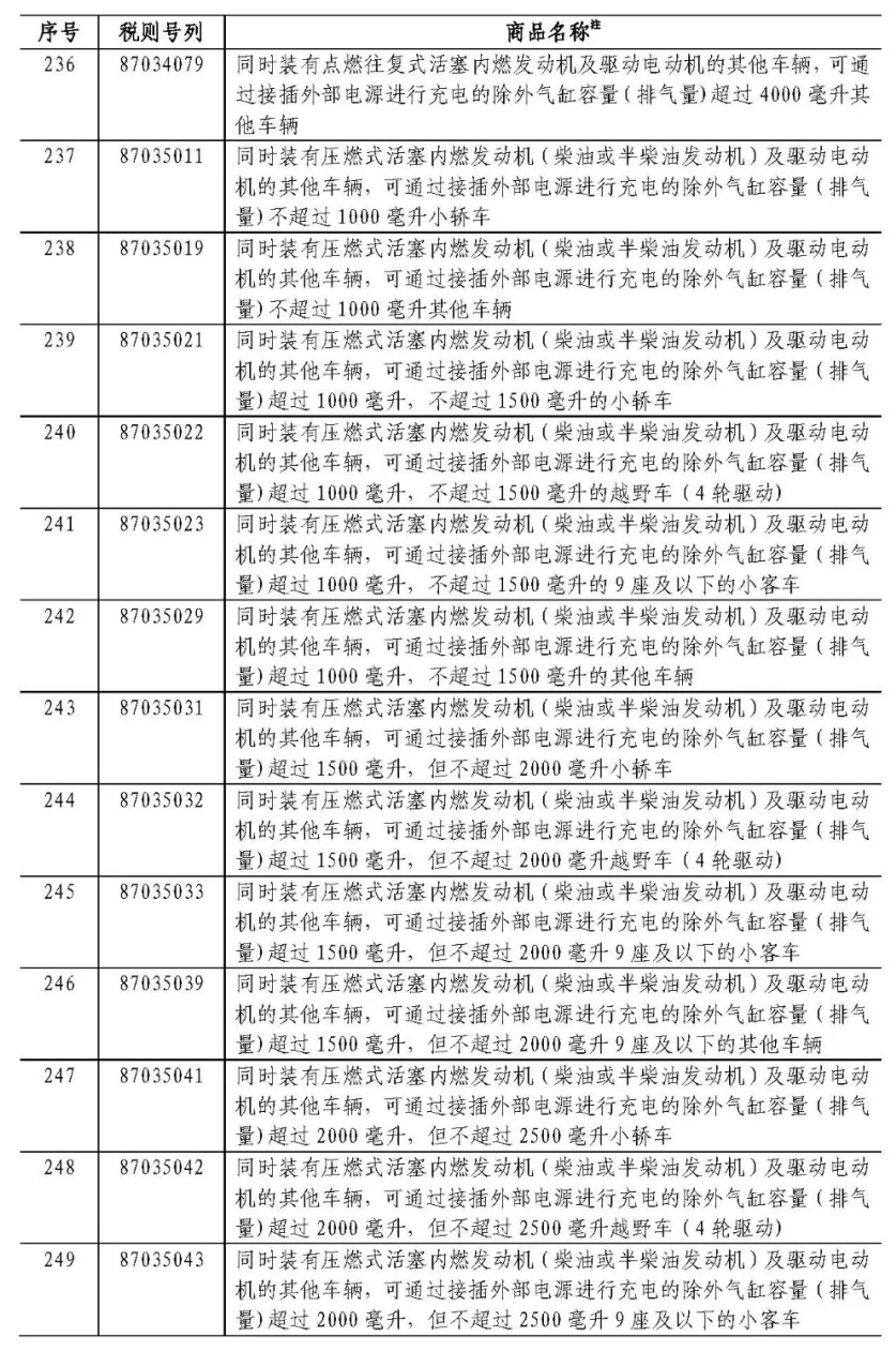
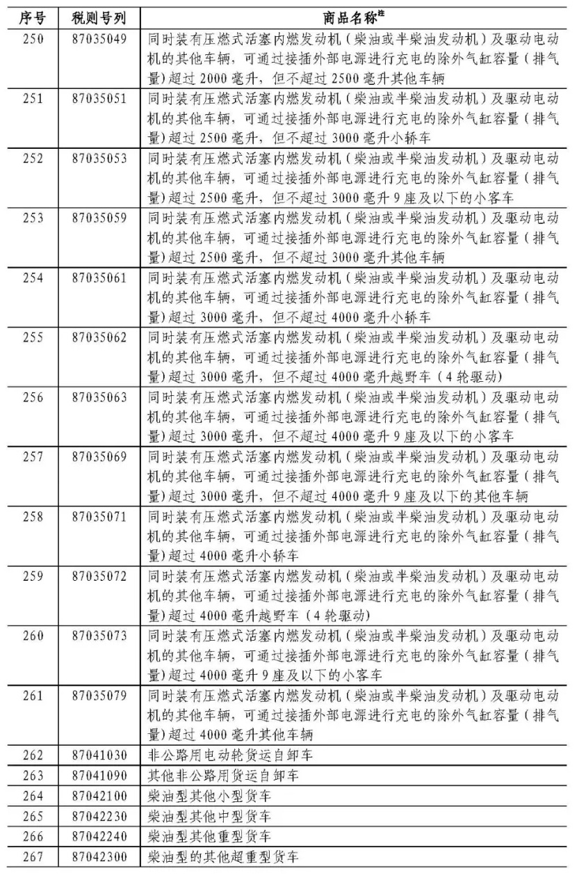
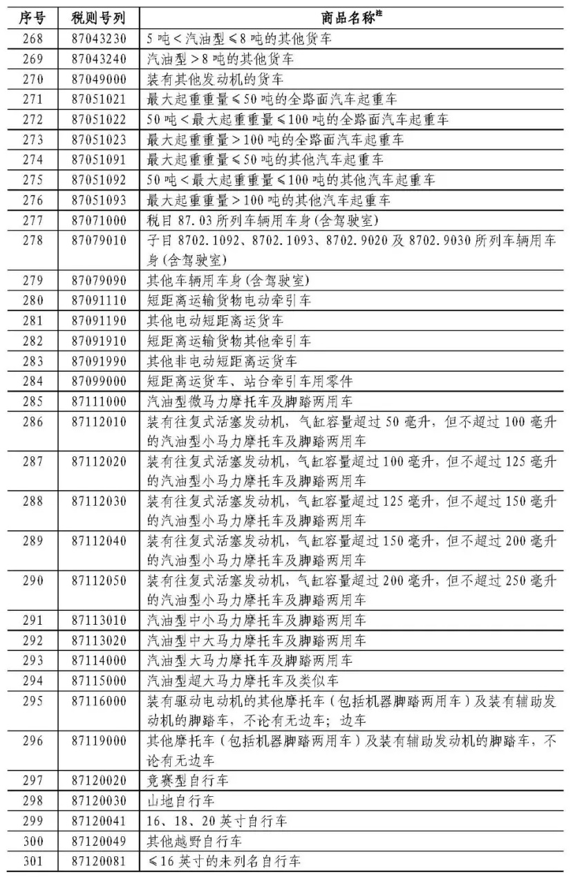
【附件】8月8日新公布的对美加征关税商品清单二











邮政编码:200052 电话:021-63800152 传真:021-63800151 京ICP备15010734号-10 技术:网至普网站建设