中文 | English | 您是第 107793044 个访问者!
您好,欢迎来到全国体外诊断网(全国实验医学网)!
热门搜索:分会介绍 | 会员名单 | 行业资讯
行业资讯
当前位置: 首页 > 行业资讯 > 业界动态

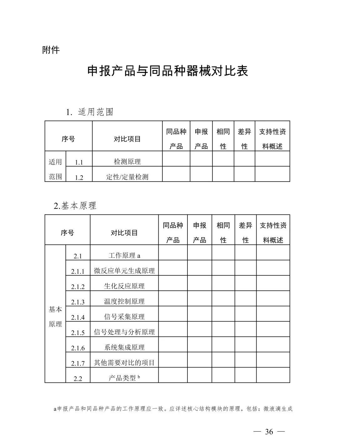
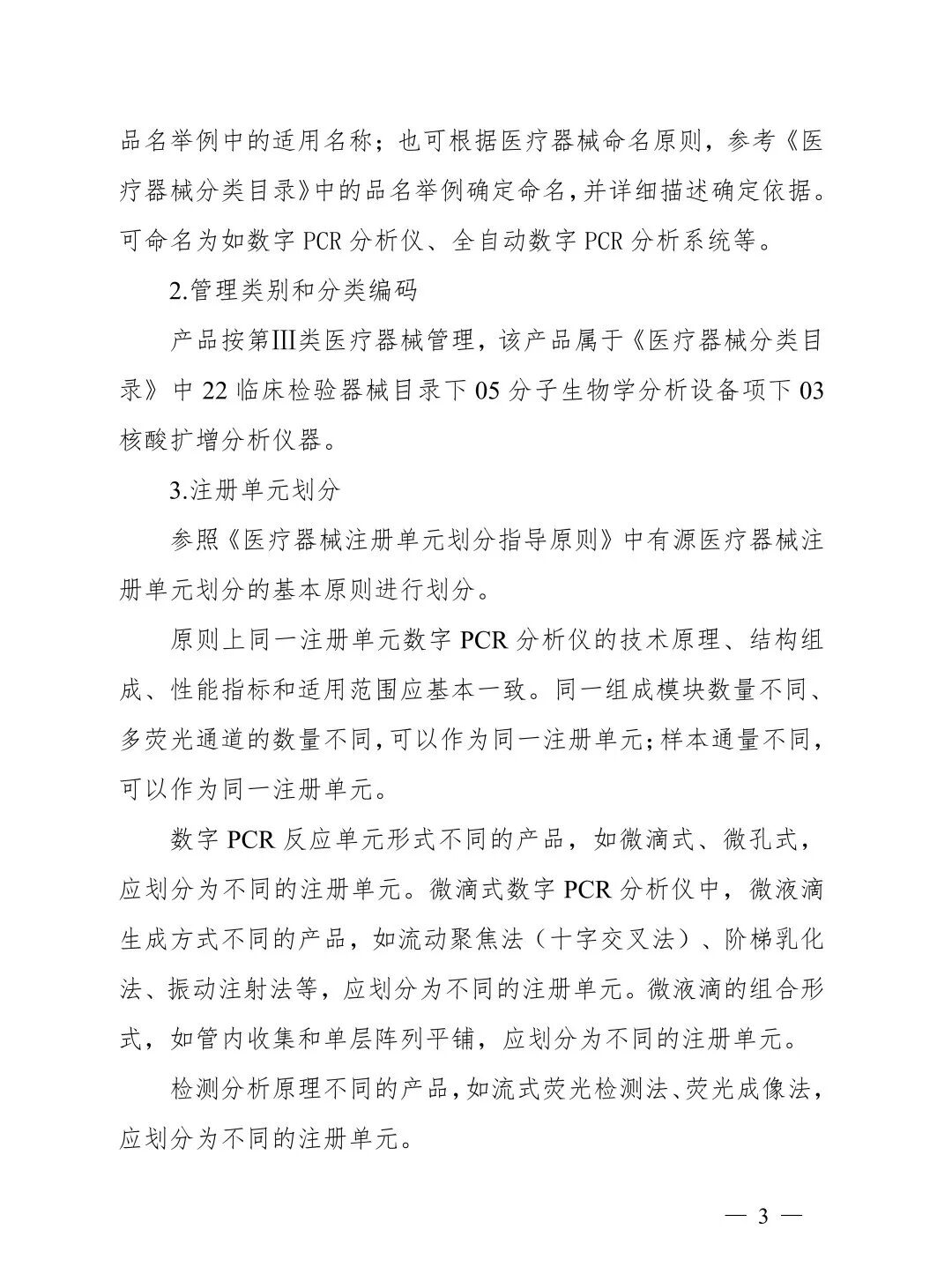
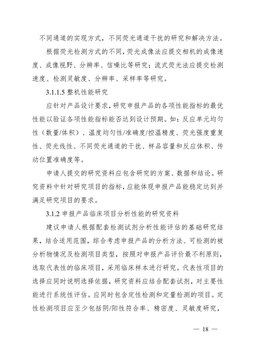
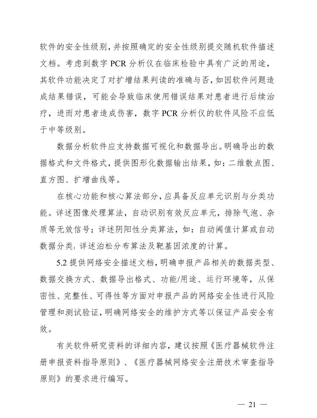
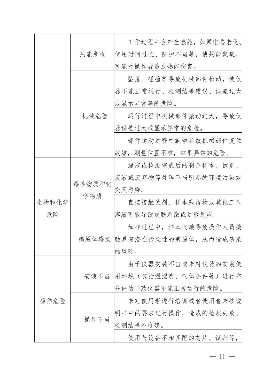
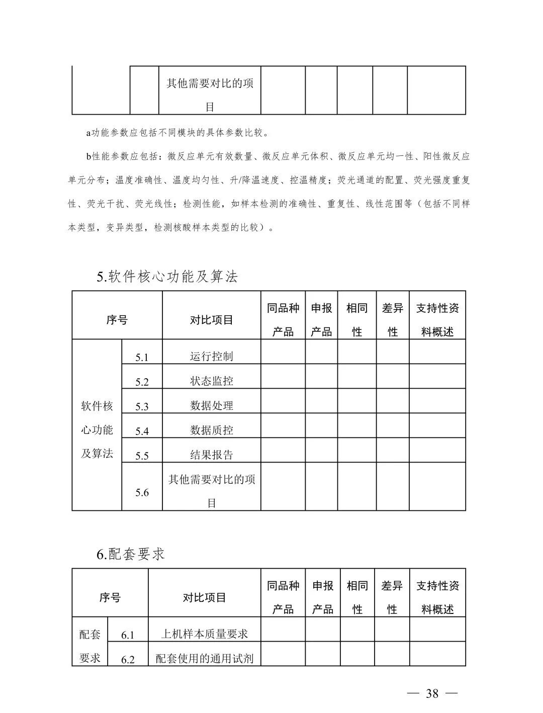
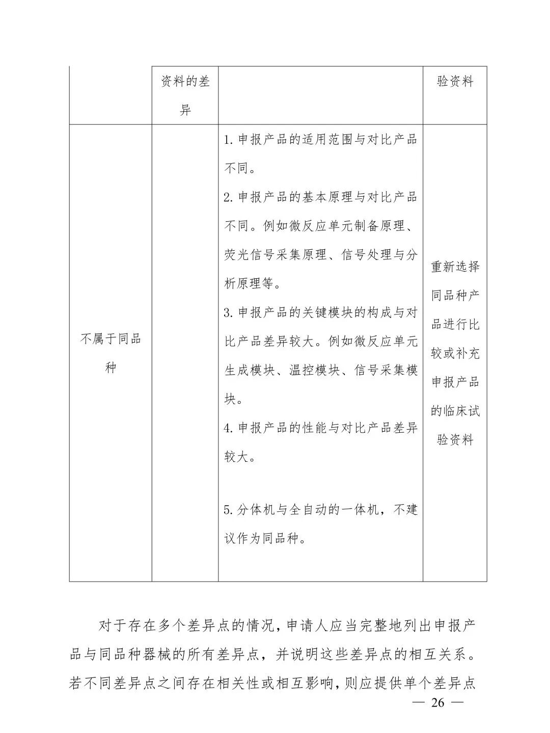
国家器审中心发布《数字聚合酶链反应分析仪注册审查指导原则(征求意见稿)》

更新时间:2026/1/4 18:00:58 浏览次数:1258

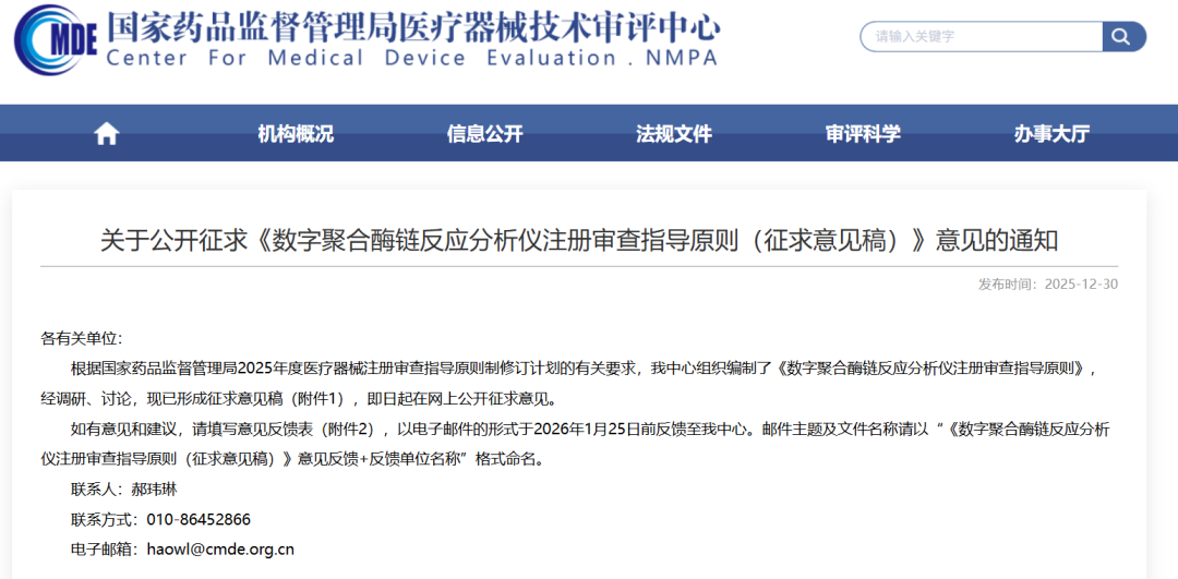
近日,国家药品监督管理局  医疗器械技术审评中心关于公开征求《数字聚合酶链反应分析仪注册审查指导原则(征求意见稿)》意见的通知,具体内容如下:


图片


图片图片图片图片图片图片图片图片图片图片图片图片图片图片图片图片图片图片图片图片图片图片图片图片图片图片图片图片图片图片图片图片图片图片图片图片图片图片图片
全国卫生产业企业管理协会医学检验产业分会 全国卫生产业企业管理协会实验医学分会
本网站部分内容来自互联网,如有涉及版权问题请及时告知,我们将尽快处理
上海市长宁区延安西路1118号龙之梦大厦1807室

邮政编码:200052 电话:021-63800152 传真:021-63800151 京ICP备15010734号-10  技术:网至普网站建设