
深圳国家感染性疾病临床医学研究中心/深圳三院艾滋病研究团队(卢洪洲/何云/王俊/李倩等)在国际顶级期刊Nature子刊《Signal Transduction and Targeted Therapy》(影响因子40.8)发表了题为“Comparing Acute versus AIDs ART initiation: HIV-1 integration sitesand clonal expansion”的研究论文。该团队探讨了不同抗逆转录病毒治疗(ART)时机对艾滋病毒储存库、HIV前病毒整合及对艾滋病功能性治愈的影响,为攻克艾滋病这一全球性健康挑战提供了新思路。
艾滋病功能性治愈是全球健康领域面临的重大挑战。过去几十年间,研究者们付出诸多努力,但由于 HIV 会与宿主基因整合、HIV 前病毒具有多样化特点,且储存库持续存在,使得艾滋病功能性治愈的目标始终难以达成。
此次研究对 90 例艾滋病患者的 HIV 前病毒整合位点测序数据展开深入剖析,对比了不同的抗逆转录病毒治疗(ART)时机对 HIV 前病毒整合克隆形成产生的影响,提出以下观点:
1.在艾滋病(AIDS)阶段才启动 ART 的患者,出现较高的独特整合位点(UIS)寡克隆发生率。较多的寡克隆会降低免疫细胞克隆异质性,进而减少患者免疫组库的多样性,这也解释了这类患者为何容易合并感染。而在急性期就启动 ART 的患者,能够延缓 UIS 寡克隆的形成。
2.对 HIV 前病毒整合的宿主细胞基因功能进行分析发现,寡克隆整合位点的基因相较于其他整合位点,更易富集在淋巴细胞激活以及调控细胞周期相关的信号通路中。在 AIDS 阶段启动 ART 的患者,经过长期治疗所形成的寡克隆整合位点,相比急性期启动 ART 的患者,更倾向于出现在抑癌基因(TSGs)中,存在更高的成瘤风险因素。
3.在接受长期 ART 的患者中,寡克隆整合位点的比例相当高,部分患者该比例甚至大于 90%。对于这部分长期治疗的患者而言,分选鉴定并清除优势寡克隆,为艾滋病功能性治愈带来了接近成功的可能性。
该研究发现急性期启动ART的HIV感染者其HIV DNA水平显著低于AIDS启动ART的患者(见图1)。
研究团队进一步深入比较了两组HIV前病毒整合位点 (UIS) 寡克隆比例,结果显示AIDS-ART组中UIS寡克隆水平显著高于Acute-ART 组。证明了早期干预有助于减缓病毒整合细胞克隆扩增的进展,利于减少稳定和持久性储存库的形成 (见图2)。
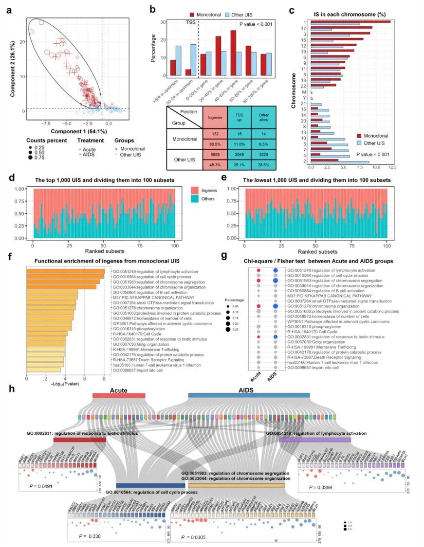
研究团队对HIV 整合位点在宿主基因组内的插入位置及进行了详尽分析,结果指出急性期与AIDS期开启ART治疗,整合位点的位置没有统计学差异,但急性期患者早期治疗的患者前病毒染色体甲基化修饰区域有更高的整合比例(9.39% vs 4.12%)。AIDS期开启ART长期治疗的患者,前病毒插入基因功能区(In-genes)的整合比例更高(71.3% vs 55.7%)(见图3)。
研究团队进一步分析前病毒插入宿主基因功能区域的整合位点,发现绝大部分寡克隆都整合在此区域,进一步对164个寡克隆进行基因功能富集分析,发现寡克隆整合位点的基因相较于其他的整合位点,更倾向于富集在淋巴细胞激活和调控细胞周期相关的信号通路中(见图4)。
对于患者而言,体内存在的前病毒整合寡克隆,增加艾滋病患者机会性感染、肿瘤等疾病发生的风险。研究团队进一步研究了AIDS-ART组患者寡克隆细胞扩增和HIV前病毒整合靶向肿瘤抑制基因TSGs的特征,为下一步的靶向治疗提供了依据(见图5)。
该项研究为洞悉 HIV 前病毒整合的动态变化提供了极具价值的见解。通过深入探究,详细阐释了不同治疗时机下病毒整合克隆的扩增机制。研究发现,在 AIDS 阶段启动抗逆转录病毒治疗(ART)的患者(AIDS - ART 组)中,HIV 前病毒整合位点呈现单克隆分布特性。随着治疗时间的推移,这种不断增强的单克隆性逐渐降低了免疫系统的异质性,从而为艾滋病期患者易患机会性感染、肿瘤等疾病提供了潜在的解释依据。
同时,研究表明早期启动 ART 在减缓感染细胞的克隆扩展方面成效显著,能够有效减少稳定且持久的病毒储存库的形成,对于降低实现艾滋病功能性治愈的阻碍起到了关键作用。深入剖析 HIV 前病毒整合克隆的特征,对开发针对性的清除策略意义重大,不仅有助于实现艾滋病功能性治愈的目标,更是朝着根除病毒储存库迈出的重要一步。
深圳国家感染性疾病临床医学研究中心/深圳三院艾滋病研究团队王俊博士为本文的第一作者,卢洪洲教授、李倩研究员、何云主任为本文的通讯作者。
邮政编码:200052 电话:021-63800152 传真:021-63800151 京ICP备15010734号-10 技术:网至普网站建设