
近日,国家卫健委发布《慢性阻塞性肺疾病患者健康服务规范(试行)的通知》内容如下:
各省、自治区、直辖市及新疆生产建设兵团卫生健康委:
根据国家卫生健康委、财政部、国家中医药局、国家疾控局《关于做好2024年基本公共卫生服务工作的通知》(国卫基层发〔2024〕31号),为加强呼吸道疾病防治,在基本公共卫生服务高血压、糖尿病两种慢性病患者健康服务基础上,决定组织开展慢性阻塞性肺疾病患者健康服务。经商财政部,我委制定了《慢性阻塞性肺疾病患者健康服务规范(试行)》,现印发给你们,请参照执行。
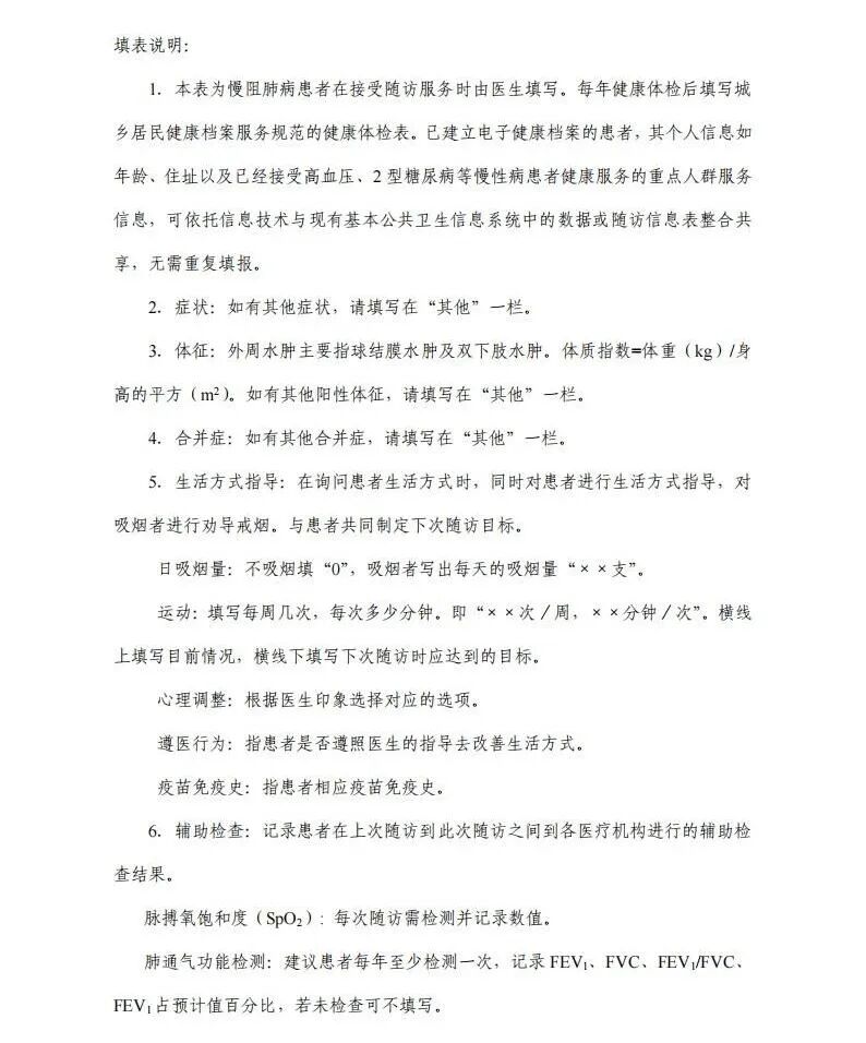
国家卫生健康委办公厅
2024年9月11日
相关解读内容如下:
一、制定背景
2009年国家基本公共卫生服务项目实施以来,我们先后印发3版《国家基本公共卫生服务规范》,在指导各地为辖区居民规范提供基本公共卫生服务方面发挥了重要作用。
根据国家卫生健康委、财政部、国家中医药局、国家疾控局等4部门联合印发的《关于做好2024年基本公共卫生服务工作的通知》(国卫基层发〔2024〕31号),为加强呼吸道疾病防治,在基本公共卫生服务高血压、糖尿病两种慢性病患者健康服务基础上,组织开展慢性阻塞性肺疾病患者(简称慢阻肺病)健康服务。为指导各地规范开展基层慢阻肺病患者健康服务,经商财政部,我们制定了《慢性阻塞性肺疾病患者健康服务规范(试行)》。
二、服务规范的主要内容
服务规范明确了服务对象为辖区内35岁及以上常住居民中慢阻肺病患者,服务内容包括建档、随访评估和分类干预、健康检查等,同时为方便各地开展服务,确保服务质量,明确了分类随访服务流程、服务要求、评价指标,并提供了有关服务记录表,供各地参照执行。
三、工作要求
各地卫生健康行政部门要加强组织,精心部署,统筹辖区相关医疗卫生机构加强对承担提供慢阻肺病患者健康服务的基层机构的指导和支持,加强对相关医务人员的培训,切实保障服务质量和效果。加强政策宣传解读,使辖区内符合条件的慢阻肺病患者理解基本公共卫生服务免费开展慢阻肺病患者健康服务的意义,知晓服务提供机构、服务内容和流程,引导患者主动接受服务,调动参与自我健康管理的积极性。
邮政编码:200052 电话:021-63800152 传真:021-63800151 京ICP备15010734号-10 技术:网至普网站建设