中文 | English | 您是第 108386358 个访问者!
您好,欢迎来到全国体外诊断网(全国实验医学网)!
热门搜索:分会介绍 | 会员名单 | 行业资讯
行业资讯
当前位置: 首页 > 行业资讯 > 业界动态

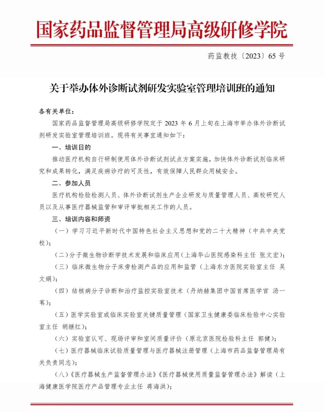
国药监关于举办体外诊断试剂研发实验室管理培训班的通知

更新时间:2023/4/6 14:40:15 浏览次数:4244

国家药品监督管理局高级研修学院定于 2023 年6月上在上海市举办体外诊断试剂研发实验室管理培训班。

图片

图片

全国卫生产业企业管理协会医学检验产业分会 全国卫生产业企业管理协会实验医学分会
本网站部分内容来自互联网,如有涉及版权问题请及时告知,我们将尽快处理
上海市长宁区延安西路1118号龙之梦大厦1807室

邮政编码:200052 电话:021-63800152 传真:021-63800151 京ICP备15010734号-10  技术:网至普网站建设