Journal Club |通过靶向细胞壁合成进行全身性念珠菌病的治疗
更新时间:2025/7/14 17:15:11 浏览次数:26852025年1月,韩国科学技术院的 Hyun Jung Chung教授和韩国蔚山大学的Yong Pil Chong教授研究团队在期刊《Nature Communication》发表题为:Effective treatment of systemic candidiasis by synergistic targeting of cell wall synthesis的高水平研究论文,成功确定了一个先导物(FTNx),它更倾向于在真菌细胞中积累,并导致显著的抗真菌作用体外效应,这一策略有望成为治疗哺乳动物宿主真菌感染的有效方法。
真菌感染对全球人类健康构成严重威胁,免疫抑制治疗、医疗植入和移植的增加进一步加剧了这一问题。当前抗真菌药物选择有限,且多药耐药性的出现进一步限制了治疗。因此,迫切需要确定治疗靶点并开发新型抗真菌药物。该研究假设,通过双重靶向真菌细胞壁合成的关键调控基因(编码β-1,3-葡聚糖合成酶的FKS1和编码几丁质合成酶的CHS3)可协同抑制真菌生长。通过迭代设计,他们构建了一个小型真菌靶向纳米结构库,并鉴定出一种先导纳米结构(FTNx),其在真菌细胞中的积累显著高于哺乳动物细胞,并在体外表现出显著的抗真菌效果。进一步研究表明,FTNx在播散性念珠菌病小鼠模型中具有高效性,显著抑制真菌生长并提高生存率。因此,当前策略为靶向人类真菌病原体并解决抗真菌耐药性挑战提供了一种强效替代治疗方案。
主要内容
1、真菌递送纳米结构库的构建
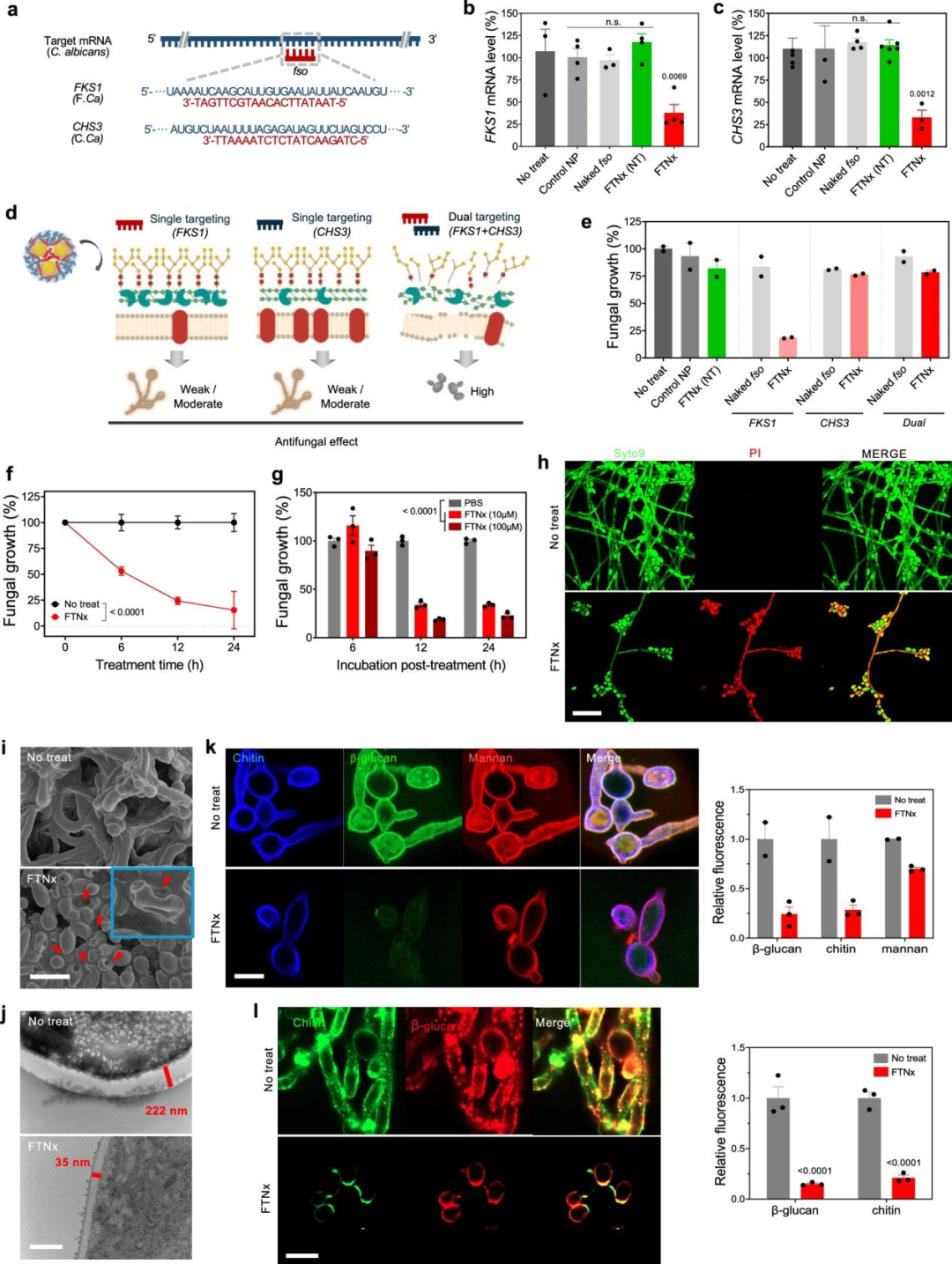
通过双重靶向抑制真菌细胞壁基本成分:β-1,3-葡聚糖和几丁质的生物合成,可能产生协同效应从而实现念珠菌感染的有效治疗。这两种关键细胞壁成分分别由FKS1和CHS3基因编码的合成酶调控。鉴于目前缺乏具有可接受安全性的双靶点小分子药物,他们采用不同的真菌靶向反义寡核苷酸(fso)来抑制细胞壁合成基因。为实现真菌细胞特异性靶向,他们构建了一个用于fso递送的靶向纳米结构小型库。该纳米结构由三部分组成:阳离子聚合物修饰的金纳米颗粒核心 (NPs)、可凝聚核酸并与真菌细胞壁相互作用的带电阳离子聚合物(X)、以及靶向FKS1和CHS3的双基因fso(图1)。
图一 抗真菌治疗设计及实验方法概述
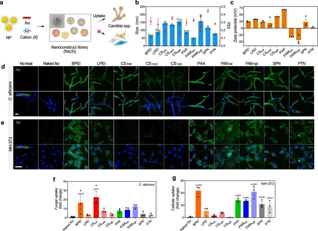
次级阳离子聚合物是赋予配方正电荷的必要条件,通常用于促进细胞摄取。他们探索并测试了多种次级阳离子聚合物,如壳聚糖(CS)、聚乙烯亚胺(PEI)、聚烯丙胺(PAA)、聚酰胺胺(PAM)以及单体阳离子精胺(SPN)和鱼精蛋白(PTN)(图2a)。动态光散射(DLS)测量显示,纳米结构的流体动力学直径范围约为48 nm至158 nm,具体取决于阳离子(X)(图2b)。其中,CS形成的颗粒尺寸大于130 nm,而PEI、PAA和PTN形成的颗粒较小(<100 nm)。PAM的尺寸因分子量不同而变化,而SPN形成中等大小的颗粒。低分子量(5 kDa,CSlow)和高分子量(190–310 kDa,CShigh)的CS表现出最低的多分散指数(PDI),分别为0.19和0.17。根据Zeta电位测量,使用支链和线性PEI(BPEI和LPEI)、CS、PAA和SPN制备的纳米结构具有正电荷,范围从+19.3 mV至+68.4 mV,而使用PAM制备的颗粒则带负电,范围为-31.9 mV至-43.5 mV(图2c)。
为探索真菌靶向性,我们进行了显微镜实验,将荧光素标记的fso与不同Nx(X)制剂组成纳米结构,并将其与白念珠菌和哺乳动物NIH-3T3)细胞共孵育。在真菌中,我们观察到两种不同的染色模式:(i)优先细胞壁染色(BPEI、LPEI、PAA、PAM、SPN和PTN)或(ii)真菌细胞质中的点状模式(CSlow、CSmed、CShigh)。由于他们主要关注fso递送至真菌细胞内部,因此重点关注表现出点状细胞内染色模式的配方。其中,使用CSlow制备的配方显示出最高的真菌摄取能力(图2d)。CSlow观察到的点状模式表明,内化是通过内吞作用发生的,并导致真菌细胞内形成内体。体外释放实验显示,CSlow形成的纳米结构在3小时内实现了83%的fso累积释放。
图二 用于真菌靶向的fso纳米结构的开发
2、FTNx的优化与真菌递送
他们通过进一步优化和表征实验验证了FTNx平台。DLS测量显示,NP的尺寸为54 nm,加入fso后增至106 nm,加入CSlow后进一步增至143 nm。Zeta电位在加入fso后从+4.1 mV降至-9.4 mV,随后加入CSlow后增至+37.0 mV。透射电子显微镜观察显示,最终制备的FTNx平均直径约为150 nm,呈现为均匀颗粒。长期稳定性测试表明,FTNx配方在7天内保持稳定。
3、FTNx的体外抗真菌效果
他们测试了FTNx在体外通过沉默细胞壁合成基因(FKS1和CHS3)诱导抗真菌效果的能力。结果显示,FTNx显著降低了FKS1和CHS3的mRNA表达水平(图3b, c)。双重靶向FKS1和CHS3的fso通过FTNx递送表现出协同抗真菌效果(图3d-g)。活/死细胞染色和电子显微镜观察发现,FTNx显著降低了葡聚糖和几丁质的合成水平,进一步证实了FTNx的杀菌效果(图3h-j)。
图三 双基因靶向细胞壁合成的抗真菌策略
4、多物种念珠菌的广谱靶向
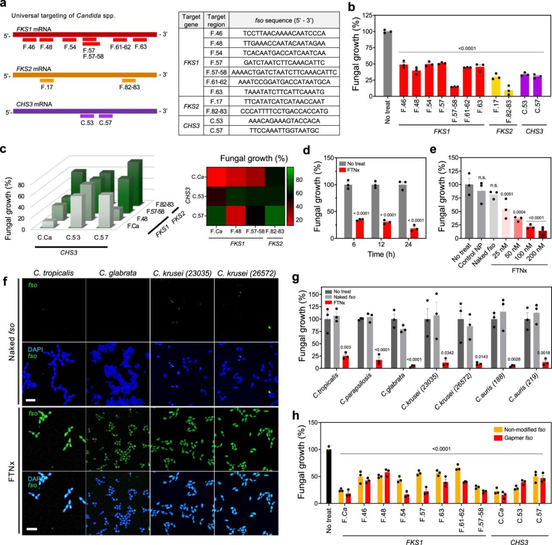
白念珠菌是人类最常见的真菌物种,但热带念珠菌、近平滑念珠菌、光滑念珠菌 、克柔念珠菌和耳念珠菌的感染也较为显著。因此,他们致力于设计靶向这些物种FKS1、FKS2和CHS3基因保守区域的候选fso序列(图4a)。其中,靶向FKS1的F.57-58和靶向FKS2的C.82-83显示出最强的抗真菌效果(图4b)。随后我们评估了FTNx递送双fso组合的抗真菌效应。虽然部分通用设计的fso效果低于白念珠菌特异性fso,但靶向FKS1的F.48、F.57-58和靶向CHS3的C.57表现出卓越的抗真菌活性(图4c)。时序监测显示,采用通用设计候选组合F.48+C.57的双fso递送方案,在处理后6小时即可观察到显著效果,并持续至24小时(图4d)。增加FTNx浓度可增强抗真菌效应(图4e)。接下来他们在热带念珠菌、光滑念珠菌和克柔念珠菌中测试了fso F.48+C.57的组合,证实FTNx能高效递送,而裸露fso则无法实现(图4f)。用FTNx递送通用fso处理五种念珠菌属的七种菌株后,所有菌株均表现出显著抗真菌效果(图4g)。这些结果表明FTNx平台可通过针对各靶基因的通用fso,灵活应用于多种致病念珠菌。该平台还有潜力拓展至其他致病真菌,如隐球菌、马拉色菌等酵母样真菌,以及曲霉等与念珠菌具有相似细胞壁结构的丝状真菌。为优化体内验证效果,他们研究了采用gapmer平台。gapmer平台设计采用硫代磷酸酯DNA作为骨架,在两端加入 2′-O-甲基化修饰的 RNA进行基因沉默。体外实验显示,在米卡芬净存在下,针对FKS1的gapmer版fso候选物大多数优于未修饰的fso, 其中F.54和F.57抗真菌活性最强(图4h)。
图四 针对多种念珠菌的通用fso的开发和验证
5、FTNx在小鼠模型中的体内疗效
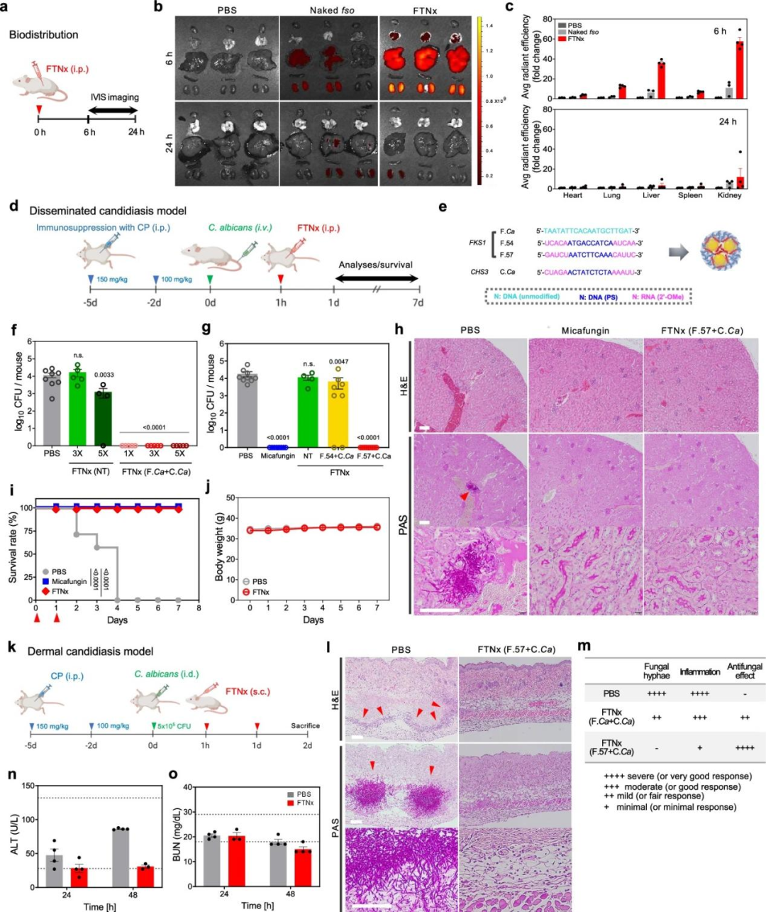
为进一步评估FTNx构建体的药代动力学和药效学特征,他们在小鼠模型进行了一系列研究。首先通过荧光成像观察了未感染小鼠体内FTNx的分布情况(图5a)。注射6小时后,FTNx组在肾脏、肝脏和肺组织中显示出显著高于裸露fso的荧光信号(图5b,c)。随后他们在环磷酰胺诱导免疫抑制的全身性念珠菌病模型(模拟临床常见情况)中评估了FTNx疗效(图5d)。通过测定不同剂量下肾脏菌落形成单位(CFU),发现1X剂量的双fso(F.Ca + C.Ca)FTNx可完全抑制真菌生长,而搭载非靶向fso(NT)的FTNx则无显著效果(图5e,f)。同事,他们也测试了搭载gapmer修饰双fso(包含通用设计fso)的FTNx作为潜在广谱抗念珠菌疗法的效果。结果显示FTNx(F.57 + C.Ca)能彻底清除感染,而NT对照组无效(图5g)。肾脏组织的过碘酸雪夫(PAS)和苏木精-伊红(H&E)染色也证实了FTNx(F.57 + C.Ca)的显著抗真菌作用(图5h)。值得注意的是,即使在感染后6小时才开始治疗,FTNx组仍检测不到真菌负荷,这凸显了该平台在延迟给药条件下的治疗潜力。最令人瞩目的是生存率结果:在致死性念珠菌病模型中,FTNx组实现100%存活(图5i)。FTNx治疗组小鼠平均体重保持稳定(图5j)。在皮肤念珠菌病模型中,FTNx同样表现出显著的真菌抑制和轻微炎症反应(图5k-m),而PBS对照组则出现严重的假菌丝形成和炎症征象。通过检测血清丙氨酸氨基转移酶(ALT)和血尿素氮(BUN)水平(ALT 28-132 U/L,BUN 18-29 mg/dL)证实FTNx体内毒性可控(图5n,o)。
图五 FTNx体内抗真菌效果
结论
这些研究结果表明,FTNx能高效选择性递送靶向FKS1和CHS3基因的fso,实现双重基因沉默从而破坏病原体细胞壁合成,从而产生显著抗真菌效果。而且FTNx能在体内完全抑制真菌生长并缓解念珠菌病,且几乎不产生毒性。需要指出的是,该平台在坏死组织(存在血管分布不足、缺氧和酸性环境)中的递送效率可能面临挑战,未来需探索克服这些障碍的策略。特别是,诸如耳念珠菌等病原体已对传统抗真菌药物表现出高度耐药性,这表明本平台可提供替代治疗方案。通过对纳米结构平台的进一步改造,有望实现针对其他病原体(如难治性丝状真菌)的靶向递送。这一策略为念珠菌感染的管理提供了有前景的替代治疗方案。
扫描下载体外诊断头条APP
扫描关注CAIVD官方微信
扫描关注CAIVD官方视频号
扫描关注CACLP官方微信
扫描关注CACLP官方视频号
全国卫生产业企业管理协会实验医学分会
( 京ICP备15010734号-10 )



