首个居家检验标准发布:居家检测模式兴起引领行业新风向
更新时间:2024/12/7 17:49:43 浏览次数:4145在现代医疗技术的飞速发展和人们对健康管理需求日益增长的背景下,居家医学检验外送服务正逐渐成为人们生活中不可或缺的一部分。近日,中国检验检测学会发布了国内首个《居家医学检验外送服务规范》(T/CITS 172—2024),标志着这一新兴服务模式正式迈入规范化发展的新阶段。
自2023年底急性呼吸道感染潮以来,居家检测模式迅速兴起。美团、京东等电商平台与IVD试剂企业及第三方检验所合作,以低于医院内检测的价格和更快的速度,在北上广等大城市发掘健康管理新市场。据美团披露,从2023年8月到2024年5月,共有超50万人次进行了呼吸道多病原的居家检测。
《居家医学检验外送服务规范》规定了服务模式、基本要求、服务流程与管理和评价与改进等方面,适用于第三方平台整合采样产品供应方、医学检验实验室及物流服务方等提供的居家医学检验外送服务。起草单位包括美团买药平台、圣湘生物、达安基因、中翰盛泰、菲鹏生物、诺唯赞等。
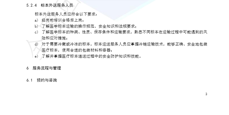
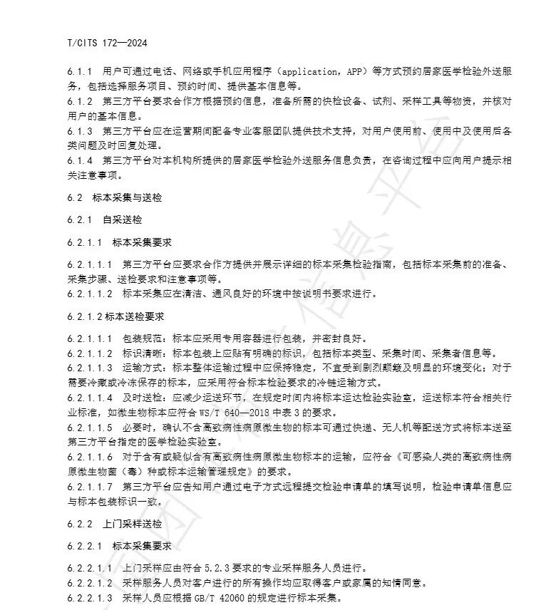
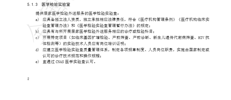
规范中提到的服务模式包括服务模式分类和服务链条,确保了服务的全面性和连贯性。服务流程与管理部分则涵盖了预约与咨询、标本采集与送检、标本检验、结果反馈、记录与归档以及数据管理等环节。
居家医学检验外送服务的规范化,不仅提升了医疗服务的便利性和时效性,还为行业的健康发展提供了坚实的基础。这一规范的发布,是响应市场需求、保护消费者权益的重要举措。
随着居家医学检验外送服务的规范化,我们预见未来将有更多传染病、慢病管理等医疗服务绕开传统医院场景,采用居家检测模式。这将为患者提供更便捷的医疗服务,同时也为医疗行业带来新的增长点。
扫描下载体外诊断头条APP
扫描关注CAIVD官方微信
扫描关注CAIVD官方视频号
扫描关注CACLP官方微信
扫描关注CACLP官方视频号
全国卫生产业企业管理协会实验医学分会
( 京ICP备15010734号-10 )



