单管多重PCR技术丨荧光PCR-毛细管电泳法在儿童病原微生物检测中的应用
更新时间:2024/11/2 14:54:23 浏览次数:3161
在儿科领域,感染性疾病的病理机制复杂多变,同一疾病可能由多种不同病原体引发。例如,儿童肺炎作为一类常见的呼吸系统感染性疾病,其致病因素多样,特别是在学龄前儿童中,常见的病原体包括但不限于人鼻病毒、腺病毒及肺炎支原体等。
值得注意的是,儿童肺炎的病原谱具有动态变化的特点,受季节、地域和患儿年龄等因素影响,这不仅增加了临床诊断的难度,也对快速精准制定治疗方案构成了挑战。
图源:Wen S, Lv F, Chen X, et al. Journal of Medical Microbiology, 2019, 68(8): 1211-1218.
目前,用于病原体鉴定的检测方法包括分离培养、抗原/抗体检测及核酸检测等。尽管分离培养是“金标准”,但耗时长、灵敏度低;抗原/抗体检测便捷,但灵敏度和特异性不足,且有窗口期限制。相比之下,核酸检测因其高灵敏度和高特异性而在近年广泛应用于临床。
核酸检测技术主要包括聚合酶链反应(PCR)检测和测序技术两大类。PCR检测可进一步区分为单重PCR和多重PCR检测。
多重PCR检测在病原微生物感染中检测精准、覆盖广泛,可以针对各病原体和内参的基因序列设计不同的特异性引物,并对整个引物扩增体系进行优化,确保每一组引物只能特异性扩增一种病原体或内参。在反转录阶段中,由特异性反向引物与相应模板RNA结合进行反转录,得到反转录产物(cDNA)。在PCR扩增反应阶段中,特异性的正向引物和反向引物以DNA或cDNA为模板进行多模板扩增进而产生大量的PCR产物,不同靶点的PCR产物长度不同。PCR扩增产物经过毛细电泳分离,将不同片段大小的PCR产物进行分离,通过对不同长度靶向DNA片段的识别从而判断病原体类型。
图:多重荧光PCR毛细电泳片段分析技术原理[1]
多重荧光PCR毛细电泳片段分析技术具有灵敏度和特异性高、通量高、重复性好等优势,已被应用于多个研究领域,该技术在病原学检测中,能放大检测同一个样本里的多种病原,因而在临床应用中受到广泛关注。
基于CE进行病原微生物
检测的实验流程
个性化定制检测靶点
基于CE开发的多重荧光PCR-毛细管电泳片段分析技术具有灵敏度和特异性高、通量高、重复性好等优势,已被应用于公安司法、临床医学、农业育种等研究领域。
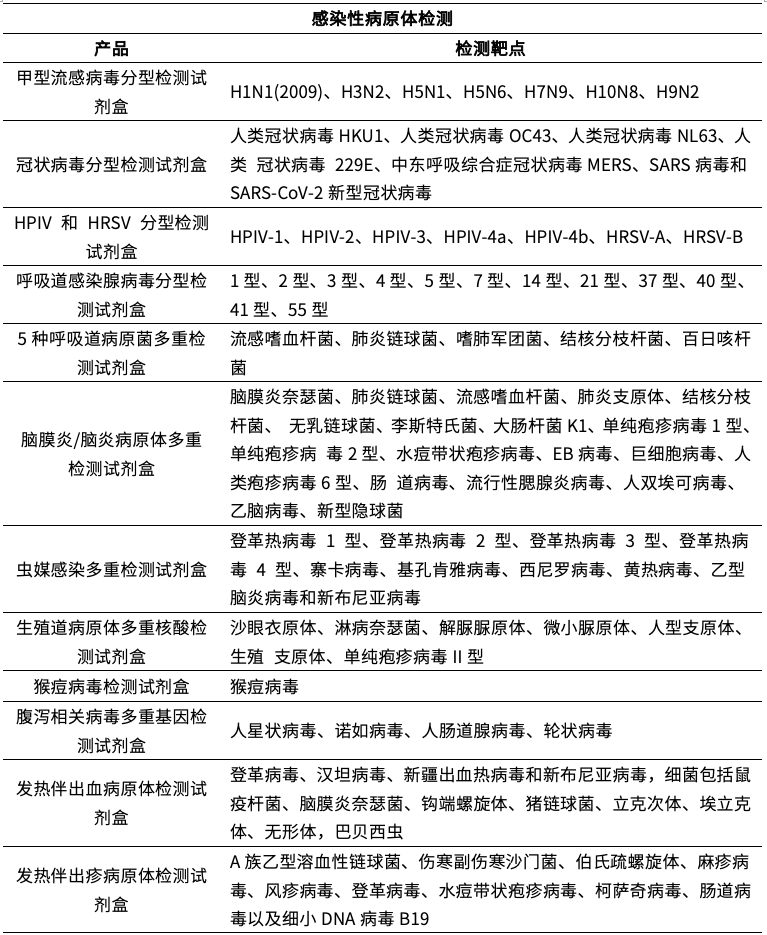
围绕CE平台,海尔施基因开发了一系列多重PCR检测试剂(RUO),包括病原体检测、疾病易感基因检测及药物基因检测等,其中在感染性病原体这一块覆盖了呼吸道、中枢神经、肠道及生殖道感染等领域。
表:海尔施基因现有科研产品靶点矩阵
PCR+毛细管电泳
受检样本完成核酸提取后,进行反应试剂配制,经过普通PCR反应,最后进行毛细管电泳仪分析。
图:13种呼吸道病原体多重检测试剂盒(荧光PCR-毛细管电泳法)检测流程
CE平台
海尔施基因旗下多款自主研发的CE平台,实验室用户可根据不同的检测通量及功能需求进行配置。CE平台基于毛细管电泳技术,具有Sanger测序和片段分析的功能,用于对样本中DNA或RNA进行分析,可应用于临床诊断、口岸检疫、传染病监测、农业育种、药物研发等领域,向用户提供精准的检测结果。
Sanger测序仪T2400
浙械注准20242221090
Sanger测序仪T400
浙械注准20202221364
Sanger测序仪两大功能
产品特点:
☞ Sanger测序仪T2400:
24通道,单次可上机192个样本,24小时检测通量超800个样本,提升实验室检测效率。
☞ Sanger测序仪T400:
4通道,卡夹式耗材,即插即用,操作更简便。
结果判读
针对病原体设计特异性引物,采用多重PCR技术,在一个反应管中同时对多个靶点进行特异性扩增,最终通过毛细电泳分析,根据扩增片段长度的不同对特定的病原靶点进行区分。
四川大学华西第二医院回顾分析2019—2021年四川地区,儿童呼吸道非细菌性病原体分布、流行病学特点及临床特征。本研究共纳入2922例患儿,检出病原体阳性1748例(59.8%),其中1391例(79.6%)为单一病原体检出,357例(20.4%)为2种及2种以上病原体混合检出,病原体检出率排名前三的依次为鼻病毒(39.7%)、合胞病毒(22.8%)及副流感病毒(12.5%),不同病原体在各年龄组儿童中的分布存在差异,肺炎支原体和流感病毒则多见于大于1岁患儿。多重荧光PCR毛细电泳片段分析,满足了大规模样本的多病原检测,且整个试验过程耗时短、时效性好(4h之内最多可完成192例样本检测)。[2]
“海”心智造 旗舰多重
睿司倍®3 种呼吸道病原体多重检测试剂盒
覆盖包括甲型流感,乙型流感,呼吸道合胞病毒,偏肺病毒,肺炎支原体在内的13种常见呼吸道病原体。
助力临床精准诊疗、院内感控及病原体溯源!
海尔施基因研发的睿司倍®13种呼吸道病原体多重检测试剂盒已通过我国药监局NMPA的临床实验认证【国家三类试剂注册证:国械注准20183400518】。该试剂盒采用多重PCR与毛细管电泳片段分析法,符合院内检测标准,单管可同步检测13种常见呼吸道病原体。
产品特点
广谱
兼容上下呼吸道标本,覆盖80%呼吸感染高阳性率和重症高危型病原体*;
精准
毛细电泳片段分析法,独特单管多重技术,三重质控与UDG酶防污染体系保证更高特异性与灵敏性。
参考文献
[1]崔贤艳, 吴勇,等.多重荧光PCR毛细电泳片段分析技术研究与临床应用[J]. Laboratory Diagnostic Technology Navigation
[2] 王中浩, 杨岚, 吴思颖等. 2017—2023 年四川省呼吸道病毒感染的流行病学特征分析[J]. 中华预防医学,2024, 58(2)
欢迎扫描二维码
我们将竭诚为您提供更多信息
海尔施基因
宁波海尔施基因科技股份有限公司(HGT),是一家专注于医学检验技术及相关产品的研发、生产、销售与服务的高新技术企业。
业务涵盖临床检验、法庭科学两大领域,以“让社会更安全,让生活更健康”作为企业使命,致力于为各级医疗机构、第三方检验,疾控中心等提供分子诊断、免疫诊断、生化诊断等全面的医学检验应用解决方案,及为公安系统、鉴定机构等公共安全行业提供DNA检测产品、质谱分析产品等完整技术解决方案。
电话:0574-27978799
邮箱:contact@hgt.cn
扫描下载体外诊断头条APP
扫描关注CAIVD官方微信
扫描关注CAIVD官方视频号
扫描关注CACLP官方微信
扫描关注CACLP官方视频号
全国卫生产业企业管理协会实验医学分会
( 京ICP备15010734号-10 )



